AGCLUB

Employee learning Ô±¹¤Ñ§Ï°Ä¿½ñλÖÃ: Ê×Ò³> ÐÂÎŶ¯Ì¬> Ô±¹¤Ñ§Ï°

  • ÖØ°õ£¡2018Äê4ÔÂ1ÈÕÆð£¬ÆóÒµ½«¶à½ÉÄÉÒ»¸ö˰£¡
  • Ðû²¼Ê±¼ä£º 2018-04-12¡¡µã»÷´ÎÊý£º6224¡¡
  •   

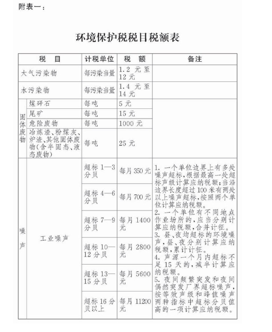
            2018Äê1ÔÂ1ÈÕ£¬¡¶ÖлªÈËÃñ¹²ºÍ¹úÇéÐα£»¤Ë°·¨¡·ÕýʽʩÐУ¬ÎÒ¹ú½«Ó­À´Ò»¸öеÄ˰ÖÖ¡ª¡ªÇéÐα£»¤Ë°£¬Õ÷ÊÕÅÅÎ۷ѳÉΪÀúÊ·¡£»·±£Ë°°´¼¾É걨½ÉÄÉ£¬2018Äê4ÔÂ1ÈÕÖÁ15ÈÕ½«Ó­À´Ê׸öÕ÷˰ÆÚ¡£

            ÎªºÎÒªÖÆ¶©»·±£Ë°£¿ÎªÁ˱£»¤ºÍ¸ÄÉÆÇéÐÎ,ïÔÌ­ÎÛȾÎïÅÅ·Å£¬ÍƽøÉú̬ÎÄÃ÷½¨Éè¡£

            »·±£Ë°ÏòË­¿ªÕ÷£¿¡¶»·±£Ë°·¨¡·Ã÷È·£ºÖ±½ÓÏòÇéÐÎÅÅ·ÅӦ˰ÎÛȾÎïµÄÆóÒµÊÂÒµµ¥Î»ºÍÆäËûÉú²úı»®ÕßΪÇéÐα£»¤Ë°µÄÄÉ˰ÈË¡£

            »·±£Ë°Ó¦Ë°ÎÛȾÎïÓÐÄļ¸ÖÖ£¿´óÆøÎÛȾÎˮÎÛȾÎï¡¢¹ÌÌå·ÏÎïºÍÔëÉù¡£

            »·±£Ë°ÔõôÊÕ£¿Æ¾Ö¤ÎÛȾÎïÅÅ·ÅŨ¶ÈʵÑé²î±ð»¯Õ÷˰£¬¼´¶àÅŷŶà½É˰¡£

            Ϊȷ±£»·±£Ë°ÄÉ˰ÈË˳ËìÍê³É1¼¾¶È»·±£Ë°É걨¡£2018Äê3ÔÂ21ÈÕ£¬Õã½­Ê¡áéÖÝÊеØË°¾Ö×齨¡°Ö±Êô·Ö¾Ö»·±£Ë°¿ªÕ÷×¼±¸¡±Î¢ÐÅȺ£¬3ÔÂ26ÈÕ×éÖ¯»·±£Ë°ÄÉ˰ÈËÔÚáéÖÝÊвÆÎñ¸É²¿Ñ§Ð£¾ºÒµÂ¥5Â¥µç¿ÎÌÃÑ§Ï°ÍøÉÏÉ걨£¬²¢¿ªÍ¨»·±£Ë°ÓªÒµ×Éѯµç»°£¬È«³ÌÏòµ¼ÄÉ˰ÈËÉ걨¡£

    AG Club | The Originator of Live Casino

  • ÉÏһƪ£ºAGCLUB¡ªÎÒÃÇ·×ÆçÑù
    ÏÂһƪ£ºÔÝÎÞ
  • ·µ»ØÐÂÎÅÁбí
ÍøÕ¾µØÍ¼